华体滚球
关于我们
集团概况
企业文化
资质荣誉
大事记
董事长致辞
公正性声明
社会责任报告
履行社会责任自我声明
华体(中国)
公告通知
公司新闻
专业培训
员工风采
认证业务
检测能力
室内检测
现场检测
检测业绩
铁路工程
高速铁路
公路工程
建工项目
桥梁工程
隧道工程
空气质量
轨道工程
其他工程
项目展示
项目动态
工地风采
下载中心
期刊下载
标准下载
文件下载
人才招聘
招聘岗位
招聘简章
联系我们
联系方式
行车方式
留言板
集团分子公司
公司简介
业务范围
资质荣誉
华体滚球
关于我们
集团概况
企业文化
资质荣誉
大事记
董事长致辞
公正性声明
社会责任报告
履行社会责任自我声明
华体(中国)
公告通知
公司新闻
专业培训
员工风采
认证业务
检测能力
室内检测
现场检测
检测业绩
铁路工程
高速铁路
公路工程
建工项目
桥梁工程
隧道工程
空气质量
轨道工程
其他工程
项目展示
项目动态
工地风采
下载中心
期刊下载
标准下载
文件下载
人才招聘
招聘岗位
招聘简章
联系我们
联系方式
行车方式
留言板
集团分子公司
公司简介
业务范围
资质荣誉
认证公开文件
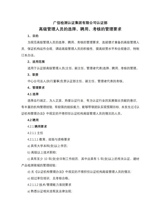
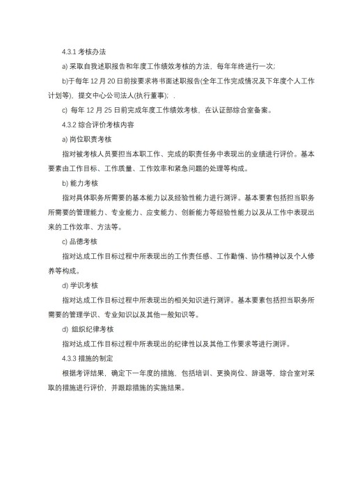
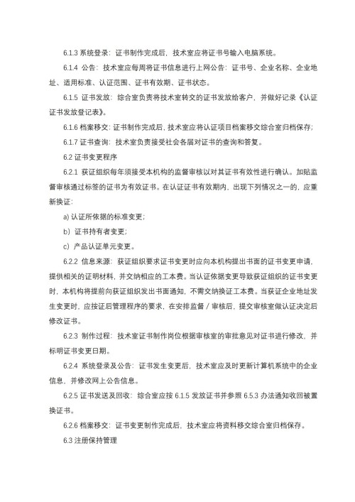
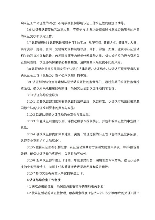
栏目:认证业务
发布时间:2025-09-03
上一篇:
认证标准
下一篇:
认证规则
开云官方地址
|
华体会官方网页版
|
华体体育官网
|
开云唯一官网
|
星空官方网站
|
星空官方网页版
|
华体会足球
|
开云电子官方网站
|
开云在线(中国)唯一官方网站
|